Le CIVI a un nouveau site web
Le site Internet de l'Office fédéral du service civil (CIVI) fait l'objet d'une refonte complète. Grâce à une nouvelle présentation moderne, les informations peuvent être trouvées plus rapidement. Le design est en outre optimisé pour les appareils mobiles.
Avec le nouveau service web de l'administration fédérale, le site Internet du CIVI se présente sous un jour nouveau et moderne. Les avantages ne sont pas seulement d'ordre visuel : grâce à une navigation optimisée, l'accès aux informations publiées est plus facile. De plus, le nouveau système de gestion de contenu (CMS) et le design sont également parfaitement adapté aux mobiles. Les contenus sont affichés de manière optimale, quel que soit l'appareil utilisé.
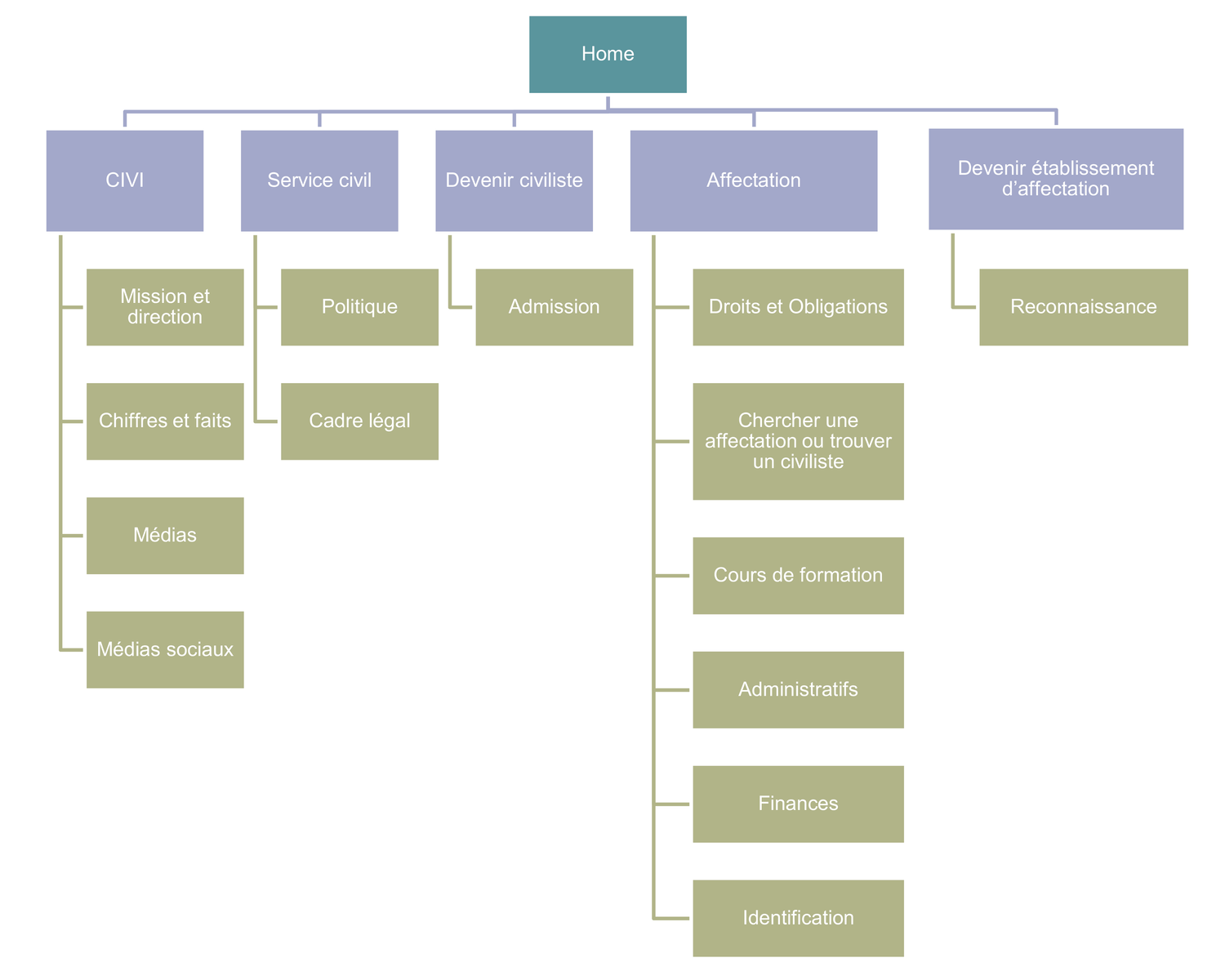
Une structure uniforme sur le nouveau site
Désormais, les contenus du site web sont accessibles via une navigation simple. Grâce à un menu déroulant, il est possible de s'orienter sur une page en un seul clic. Les contenus obsolètes ont été archivés et les informations remaniées en profondeur. Tout ce qui concerne les affectations des civilistes est regroupé sous « Affectation ». Tous les documents et formulaires sont désormais regroupés sur une seule page : « Documents ». Il est ainsi possible de trouver rapidement ce que l'on cherche, notamment grâce à une fonction de recherche améliorée. En raison de la restructuration et de la suppression de certains contenus, diverses adresses (courtes) et codes QR ne fonctionnent plus. Nous vous recommandons donc d'actualiser les favoris enregistrés dans le passé.

