Il CIVI ha un nuovo sito web
Il sito web dell'Ufficio federale del servizio civile (CIVI) è stato completamente rinnovato. Grazie a un nuovo e moderno layout, le informazioni sono reperibili più rapidamente. Il design è stato ottimizzato anche per i dispositivi mobili.
Il nuovo servizio web della Confederazione ha dato al sito web del CIVI un nuovo e moderno look. I vantaggi non sono solo visivi: la navigazione ottimizzata facilita l'accesso alle informazioni pubblicate. Inoltre, il nuovo sistema di gestione dei contenuti (CMS) e il design si adattano perfettamente ai dispositivi mobili. I contenuti vengono visualizzati in modo ottimale, indipendentemente dal dispositivo utilizzato.
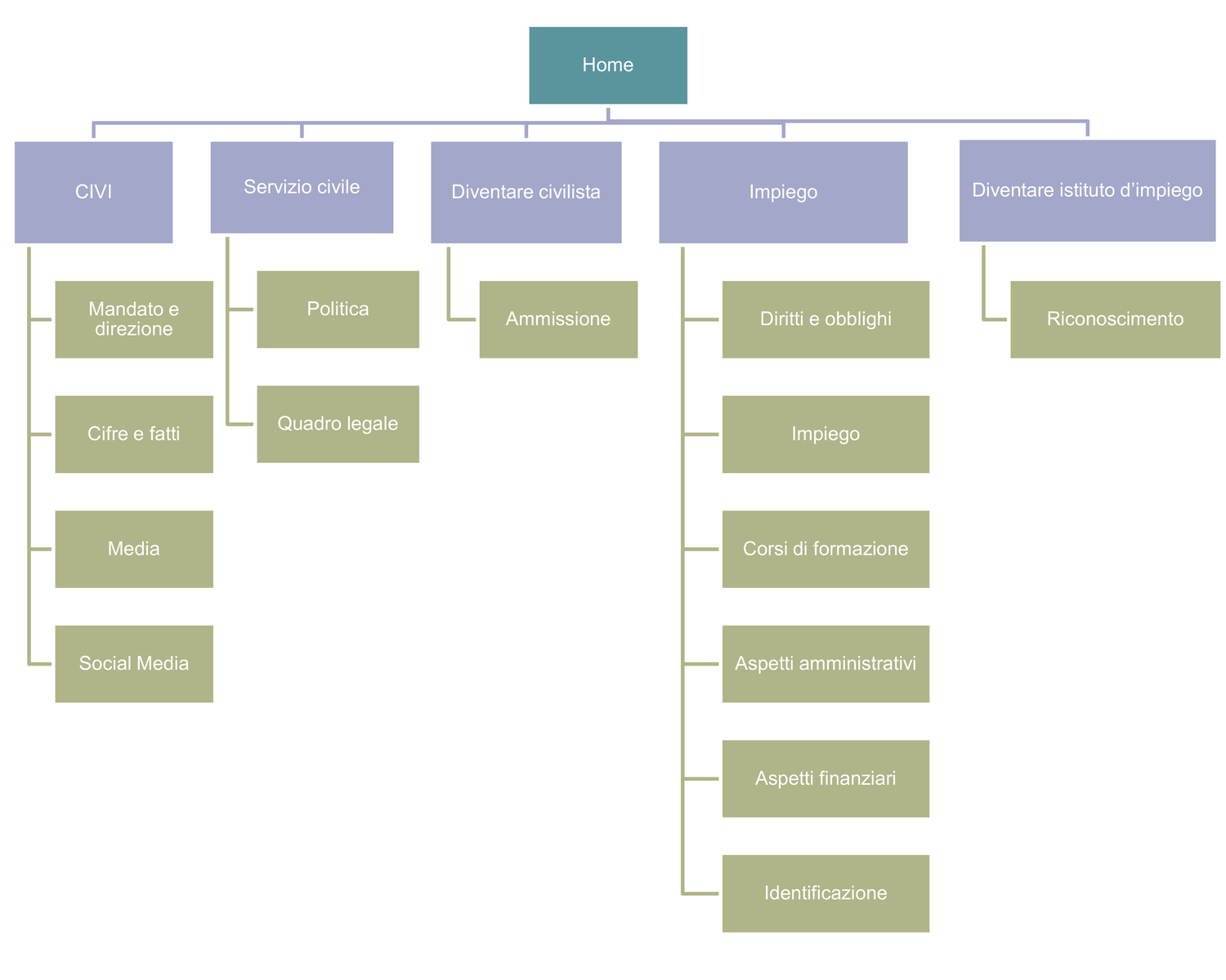
Una struttura uniforme sul nuovo sito
I contenuti del sito sono ora accessibili tramite una semplice navigazione. Un menu a tendina permette di navigare in una pagina con un solo clic. I contenuti obsoleti sono stati archiviati e le informazioni sono state completamente rinnovate. Tutto ciò che riguarda gli impieghi dei civilisti sono stati raggruppati sotto la voce «Impiego». Tutti i documenti e i moduli sono ora raggruppati in un'unica pagina: «Documenti». In questo modo è più facile trovare rapidamente ciò che si sta cercando, grazie soprattutto a una funzione di ricerca migliorata. A causa della ristrutturazione e della cancellazione di alcuni contenuti, diversi indirizzi (brevi) e codici QR non funzionano più. Si consiglia pertanto di aggiornare i preferiti eventualmente salvati in passato.

